能量补给站,充电芯片少不了!TP4054/TP4057/TP4056,作为锂电池充电通用芯片,应用场景广泛且多样,涵盖日常生活的方方面面。下面一起来了解一下这三款芯片吧!
◎优秀性能:这三款芯片都是单节锂离子电池恒流/恒压线性充电线性充电管理芯片,适配常见的USB电源和适配器电源。内部集成了防倒充电路,不用再外接隔离二极管,电路设计一下子就简单了许多。而且都具备智能热调节功能,就像给充电器装了个 “温度小卫士”,在大功率充电或者高温环境下,能自动调节充电电流,避免芯片 “发烧”,稳定又安全。
◎智能充电:在充电截止电压上,它们都设定为4.2V,还有C/10充电终止、2.9V涓流充电阈值这些贴心设计,能精准把控充电过程。当电池电压低于2.9V时,会先进行涓流充电,温柔地唤醒 “电量不足” 的电池;接近4.2V时,又会自动进入恒压充电模式,防止过充,稳稳守护电池健康。并且都有智能再充电功能,当电池电压降到4.1V以下,就会自动开启新的充电周期,让电池时刻保持 “活力满满”。
TP4054和TP4057最大充电电流为600mA,
而TP4056最大充电电流可达1A,
在对充电速度要求较高的场景中,TP4056更适合,可按需选择。
◎封装形式:
TP4054采用SOT23-5封装;TP4057采用SOT23-6L封装;TP4056采用底部带散热片的ESOP-8L封装。
不同的封装形式影响产品的尺寸、散热性能以及在电路板上的布局,适用于不同的空间设计需求。
◎待机电流:
TP4054和TP4057待机电流为3μA,
TP4056待机电流在充电终止时为50-100μA,但其在停机模式下工作电流可降至40μA,且BAT自耗电1μA 以下。
在对功耗要求极为严格的应用中,需根据具体工作模式选择合适的芯片。
◎引脚功能与状态指示:
TP4054只有一个充电状态指示端CHRG;
TP4056和TP4057有两个状态指示端,
分别为充电状态指示端CHRG和充电完成指示端,能更直观地反馈充电状态。
此外,TP4056还设有电池温度检测输入端TEMP和芯片使能输入端CE,可实现电池温度监测和手动控制充电功能,功能更为丰富。
可根据产品显示要求及功能要求选择合适的芯片。

核心需求:高集成度、低功耗、安全可靠、小体积
TP4056(快充)、TP4057(双状态指示)、TP4054(低成本)按需选择!
TP4054方案
超小型设备:如TWS耳机、智能手表。
优势:
待机电流仅3μA,支持电池异常闪烁提示,封装紧凑(SOT23-5)。
典型应用:
蓝牙耳机(配合无线充电线圈);电子烟电池管理(低功耗+防过充)。
TP4057方案
中端便携设备:如数码相机、迷你音响等。
优势:
独立充电完成指示(STDBY),兼容SOT23-6L封装,适合紧凑设计。
典型应用:
便携式蓝牙音箱(双LED状态显示);手持云台电池管理(安全终止+低自耗电)。
快充设备:如手机备用电池、平板电脑外接电源。
优势:
1A电流支持快充需求;
ESOP-8L封装散热性能更好;
支持温度保护。
典型应用:
快充充电宝(支持5V/1A输入输出);电子书阅读器电池模块(长续航+温度监控)。
核心需求:环境适应性、长续航、多场景兼容
TP4056(温度保护)适合工业/户外;
TP4054(低功耗)适合物联网;
TP4057(双指示灯、小封装)适合多功能便携性设备。
TP4054方案
低功耗物联网设备:如温湿度传感器、GPS追踪器。
优势:
超低待机功耗(3μA),适合长期待机的电池供电设备。
典型应用:
宠物追踪器(小容量电池+间歇充电)
TP4057方案
多功能便携设备:如医疗手持设备、迷你无人机。
优势:
双状态指示+智能再充电,
适合需要明确反馈的场景。
典型应用:
便携式医疗检测仪(安全充电+状态可视化);迷你航拍无人机(轻量化+充电保护)。
高可靠性设备:如户外应急电源、工业手持终端。
优势:
1A充电能力+温度保护,
支持恶劣环境(-40℃~85℃)。
典型应用:
对讲机电池管理(宽温工作+防过温);户外LED照明设备电池模块(快速补电)。
总之,TP4054、TP4057和TP4056各有优势,能满足不同设备的充电需求。不管你是追求快速充电,还是看重低功耗、小尺寸、性价比,都能在这三款锂电池充电管理芯片中找到适合自己的那一款。有了它们,电子产品的续航难题迎刃而解,赶紧给你的设备安排上吧!

TP4054典型应用电路▲

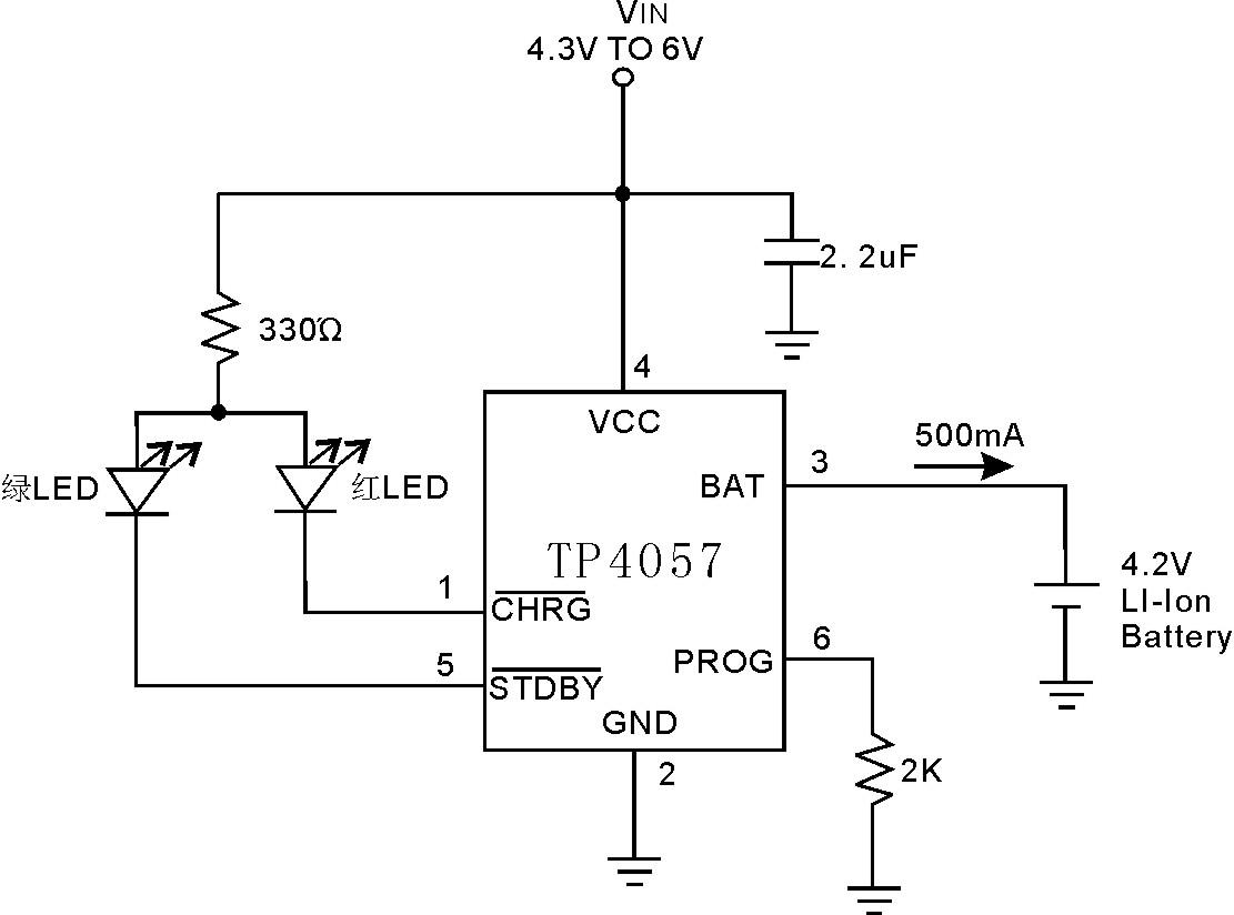
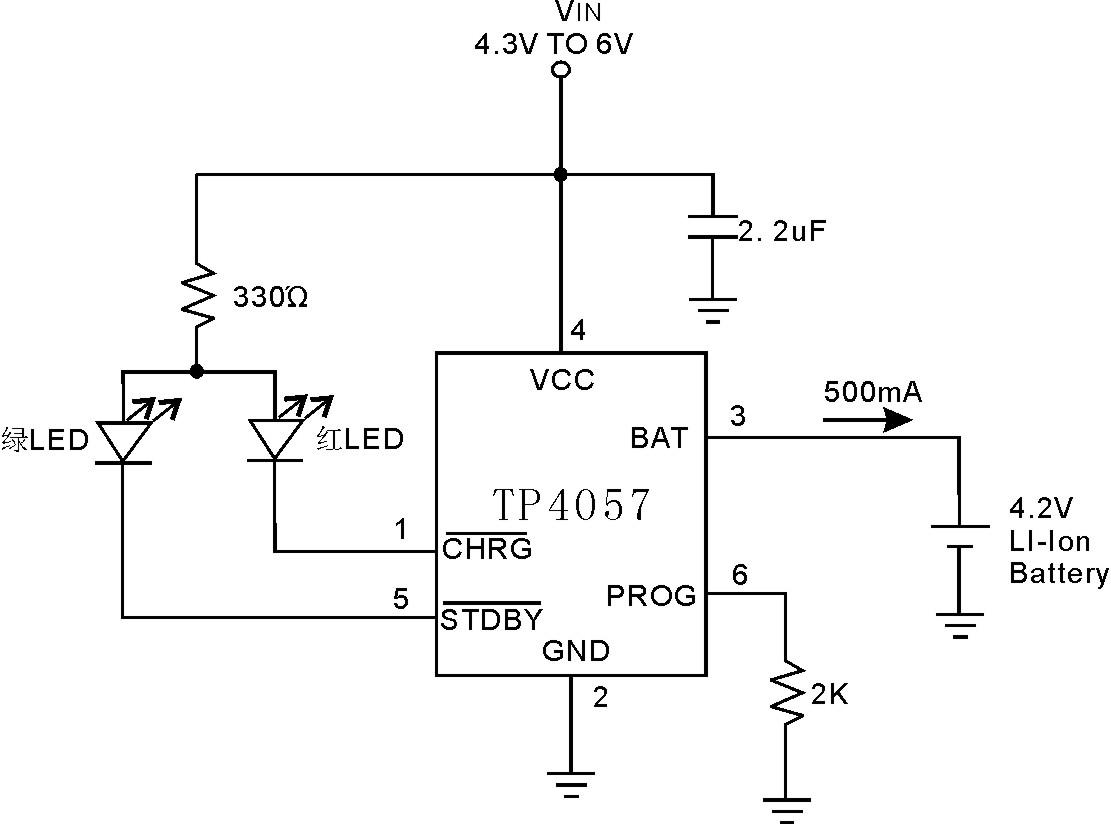
TP4057典型应用电路▲

TP4056典型应用电路▲